博硯「說」法》比警政署長還大的保二總隊隊長

保二總隊男性員警葉繼元因蓄長髮遭到免職。以法論法,如果一個員警僅因違反《警察人員儀容禮節及環境內務重點要求事項》要被免職,那麼,不把警政署的來函當一回事,認為自己比警政署長官位還大的保二總隊總隊長,他的違紀行為又該怎麼處罰呢?

胡博硯

兩年多前,陸軍542旅下士洪仲丘攜帶具照相功能的電話,因為違反《國軍資通安全獎懲規定》,被542旅官長處以禁閉七天之懲處,後來因為操練過度而死亡。但是,依照《國軍資通安全獎懲規定》,下士攜帶具照相功能的電話僅得處以記過處分,而542旅到269旅的官長卻全都無視國防部所頒布的法規而將其處以七天禁閉。

近來,內政部警政署保安警察第二總隊員警葉繼元因為蓄留長髮,而被服務機關保二總隊以違反《警察人員儀容禮節及環境內務重點》要求事項,而處以十八次申誡後免職。於考績會召開之際,保二總隊雖通知葉員到場陳述,卻不允許其所委任之代理人一同出席,並向葉員說,「下次去警政署再帶200個律師來呀!」

保安警察第二總隊員警葉繼元(中)因為蓄留長髮,而被服務機關保二總隊以違反《警察人員儀容禮節及環境內務重點》要求事項,而處以十八次申誡後免職。(記者姚岳宏攝)保安警察第二總隊員警葉繼元(中)因為蓄留長髮,而被服務機關保二總隊以違反《警察人員儀容禮節及環境內務重點》要求事項,而處以十八次申誡後免職。(記者姚岳宏攝)

依照《行政程序法》規定,當事人本得委任代理人以維護其權益,雖依據《行政程序法》人事程序並不適用該法程序規定,但由於《行政程序法》乃行政程序上之最低要求,凡不適用該法之事務,其程序規定要求亦不得低於《行政程序法》。而在憲法正當法律程序要求下,「代理人制度」是促使行政決定正確地被做成的一個必要手段之一,也是確保當事人權益不被損害的制度。

如果連自己同仁的權益都不願保護,如何期待這個警察機關去保障一般人民的權利?

在蓄留長髮一事上,民眾意見分歧,有人認為男警察蓄留長髮有損警察權威,也有人為蓄留長髮無關警察勤務執行。也有民眾認為,如此一來,法官如果拒穿法袍或者是警察留有刺青呢?

首先,在形式上,要限制人民基本權利必要有法律依據或是立法者授權。

警察在行使公權力的時候代表著國家,但在內部關係上,國家與他的關係一如一般的國家與人民之間關係。因此,我們得去尋找限制其蓄留長髮的法律規範。在這個案例上,違反的顯然是《警察人員儀容禮節及環境內務重點要求事項》,然而該事項是否有立法者授權呢?

如果連自己同仁的權益都不願保護,如何期待這個警察機關去保障一般人民的權利?(記者姚岳宏攝)如果連自己同仁的權益都不願保護,如何期待這個警察機關去保障一般人民的權利?(記者姚岳宏攝)

現行《警察人員人事條例》第28條規定:

「警察人員平時考核之獎懲種類,適用公務人員考績法之規定。警察人員平時考核之功過,依公務人員考績法第十二條規定抵銷後,尚有記一大功二次人員,考績不得列乙等以下;記一大功以上人員,考績不列丙等以下;記一大過以上人員,考績不得列乙等以上。第一項獎懲事由、獎度、懲度、考核監督責任及其他相關事項之標準,除依本條例規定外,由內政部定之」。其中第3項規定,「第一項獎懲事由、獎度、懲度、考核監督責任及其他相關事項之標準,除依本條例規定外,由內政部定之。」

因此,《警察人員儀容禮節及環境內務重點要求事項》是否屬於獎懲事由、獎度、懲度、考核監督責任及其他相關事項,是第一個疑問。

而第二個問題是,蓄留長髮與員警值勤間到底有何關聯?

依據憲法規定,限制人民權利必須要有正當化事由,且在必要限度的範圍內,也就是應符合所謂的「比例原則」規定。尤以警察的相關規定以及考試的簡章要求,莫過於使其未來得以執行勤務,如此,大法官才會認為「否準色盲者投考中央警察大學是合憲的」。

警政署曾去函要求不得以員警髮式密集申誡。(記者姚岳宏攝)警政署曾去函要求不得以員警髮式密集申誡。(記者姚岳宏攝)

蓄留長髮的員警無法執行勤務嗎?要符合比例原則的要求則可能會備受質疑。

第三,有報載葉員蓄留長髮乃因個人性向認同,此點又由《性別工作平等法》等相關法律規定,該法第7條前段已規定:

「雇主對求職者或受僱者之招募、甄試、進用、分發、配置、考績或陞遷,不得因性別或性傾向而有差別待遇。」

不管該員的性別認同為何,都不能以此做差別待遇。

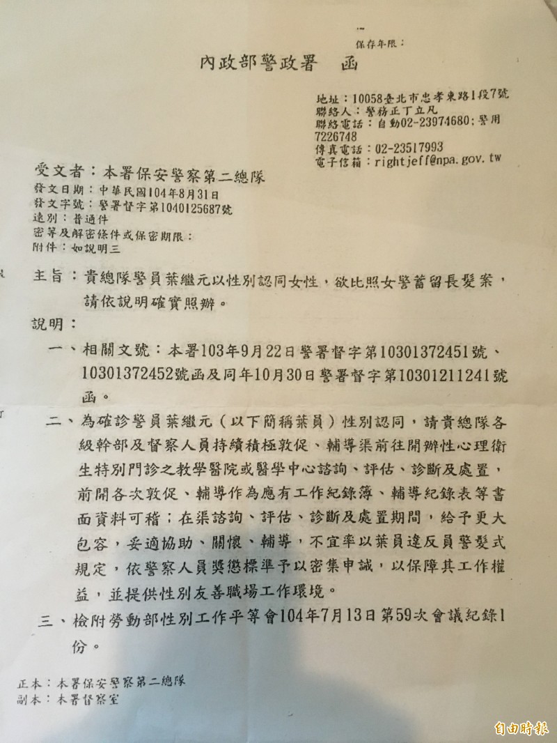
在此之前,警察署業已行文保安警察第二總隊:因為性別認同的問題,而做外觀的改別,不得率然因此改與懲處,顯然保安警察第二總隊並未依照來函辦理。如果違反《警察人員儀容禮節及環境內務重點要求事項》要被免職。那麼,保二總隊總隊長認為自己比警政署長大,不把警政署的來函當一回事,這樣的違紀行為又該怎麼處罰呢?

不用抽 不用搶 現在用APP看新聞 保證天天中獎  點我下載APP  按我看活動辦法

編輯精選

載入中