(圖片來源:www.houstondwiattorney.net, www.houstondwiattorney.net/creative-common-photos/)
法操司想傳媒
2019年可說是各種法律大修正的一年,而其中刑法也分別在2019年05月07日及10日做出了許多重大的修正,就讓我們來看看這之中有哪些重點吧!
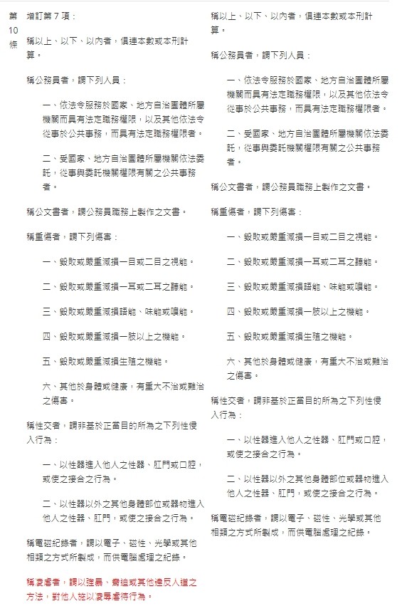
刑法第10條增加「凌虐」的定義
基於前幾個月凌虐幼童案件時常躍上社會新聞版面,引發民眾對於凌虐案件的憤慨。立法者在本次修法中為了讓「凌虐」的定義更加明確、統一,因此在刑法第10條增訂了第7項「凌虐」的要件。
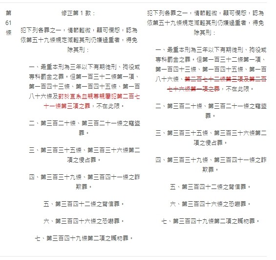
情堪憫恕條款刪除過失致死罪例外不適用之規定
修法前,刑法第61條情堪憫恕條款明文排除犯過失致死罪的行為人,但在修法後,過失致死罪的行為人仍有情堪憫恕條款的適用。
部分罪行不再有追訴權時效
過去,如果觸犯的是處死刑、無期徒刑、或10年以上有期徒刑的罪(例如刑法第271條殺人罪),有30年的追訴期限制。但在本次修法增訂第80條第1款但書後,如果行為造成死亡結果,就不會再有追訴期限制。
舉例來說,行為人觸犯了殺人罪,屬於第80條第1款的情形:如果沒有造成被害人死亡,也就是未遂,就有30年的追訴期限制;但如果今天被害人死亡,追訴期就是無限長。
外患罪章修正,涵蓋中、港、澳地區
本次外患外患罪章的修法,除了將未經政府「允許」 與外國為約定,改成未經政府「授權」、並以程度上「是否足生損害於中華民國」,而分別規定不同的刑度。
另外,由於我國與中國的關係特殊,本章之罪修正前在解釋上是否包含「中國」地區一直有爭議,且實務多認為不包含;但在本次修法之後,立法者直接明文將「中國、港、澳」納入本章中,未來也可透過本章規定處罰共諜。
部分罪責調整文字敘述、及罰金規定改為「新台幣」
由於刑法過去是以「銀元」計算罰金,在處罰時必須依照刑法施行法第 1 條之1規定,針對所犯罪行的不同去計算罰金金額。而本次針對部分罪行的罰金規定,將金額改成以「新台幣」計算,並調高了部分罪行的罰金上限。
毀損封條規定涵蓋違背扣押命令
刑法第139條修正後,原先毀損封條規定追加必須該封條是「公務員依法查封」的要件,並同時調高該罪的法定刑。此外,立法者也另外在第2項規定處罰違背「扣押命令」的行為。
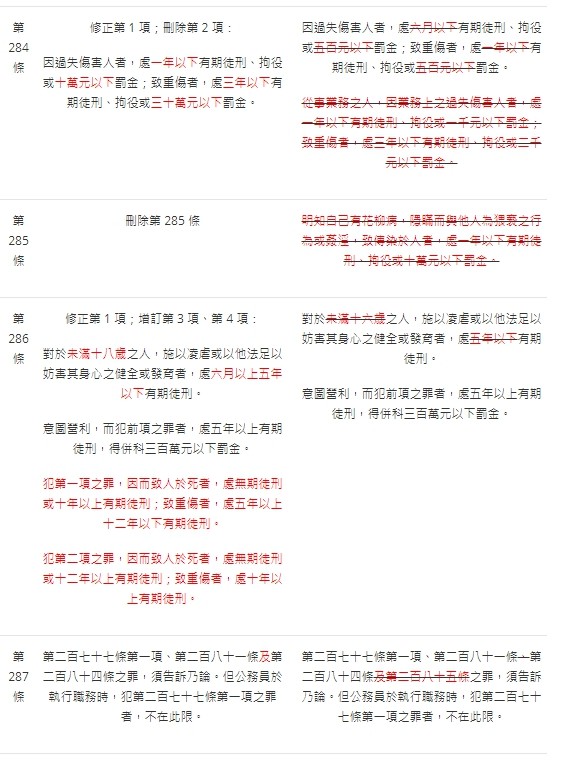
「業務過失」規定納入一般過失犯處理
過去針對行為人是否屬於因具有「業務」而有過失,而需加重處罰的問題,由於「業務」的定義在實務上一直沒有定論,致生許多爭議,因此在本次修法終將所有「業務過失」的規定移除,並將原先過失的法定刑調整到業務過失規定的法定刑範圍,未來法官可以依照個案狀況進行裁量。
殺害直系血親尊親屬規定與殺人罪規定的嫁接
原先殺害直系血親尊親屬罪有獨立的未遂犯、預備犯規定,但在本次修正以後,不論既遂、未遂犯、預備犯,都修正成刑法第271條各項的刑責加重1/2,不另為規定。
生母殺嬰罪追加「出於不得已之事由」的要件
為回應近期常出現在社會新聞上的生母殺嬰案件,本次修法中生母殺嬰罪增加「因不得已之事由」的要件,使生母殺嬰罪這個殺人罪的寬恕規定變得更難構成。
加工自殺罪刑責調整,並分別獨立規範
在這次加工自殺罪的修法後,立法者將「教唆、幫助自殺」及「加工自殺」兩行為分別獨立,並調整各自的法定刑範圍。
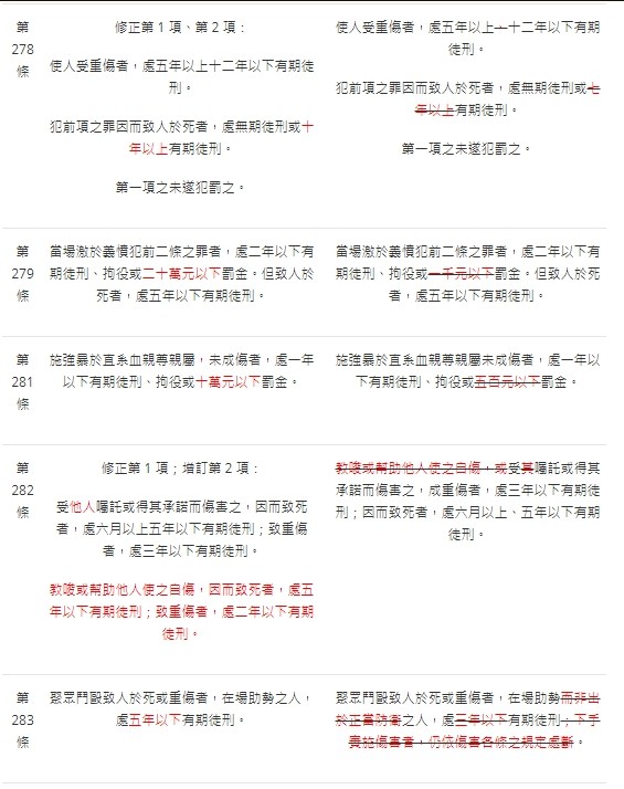
傷害罪章法定刑調整
傷害罪章部分,除了調整罰金規定為新台幣計算以外,也將部分罪責的法定刑調高。另外,也與加工自殺罪相同,將加工自傷與教唆、幫助自傷的法定刑分開並調整。除此之外,針對聚眾鬥毆規定則進行條文的文字調整、調高法定刑上限。
故意傳染花柳病、及因此所生的強制治療等規定刪除
本次修正刪除故意傳染花柳病的規定。而也因為本條刪除,相關的強制治療等規定也一起刪除。
妨害幼童發育罪部分調整被害人範圍、並增加致死刑責
妨害幼童發育罪部分,除了將原本的保護對象範圍從16歲以下,調整為18歲以下之外,同時也將「致死」的狀況依照是否有盈利之意圖,分別獨立而為規定、並調高法定刑上限。
原加重竊盜罪條文追加加重竊佔罪的適用
竊盜罪及加重竊盜罪的部分,除了調整文字跟刑度、罰金規定以外,同時也在第321條第1項追加竊佔罪的適用。未來,如果犯竊佔罪而有第321條第1項各款的加重事由的話,也會構成加重竊佔罪。
修正條文列表:











本文經授權轉載自法操 【2019年刑法大修】刑法到底修改了哪些東西?
編輯精選