自由開講》我持有房屋權狀,卻被國防部當成「敵軍」追殺

◎ 郭泰松、底波拉

我今年六十六歲,一輩子靠修車維生。我不是讀書人,不懂艱深法條,但我知道軍隊養成教育裡有一條鐵律:軍人絕不可攻擊平民。然而,在前線無戰事的台灣,國防部卻將我當成「敵軍」,發動了一場毀滅性的追殺。

民國八十九年,我本著對政府核發「建物所有權狀」的信賴,耗盡一生積蓄,以九百萬元買下一小間透天國宅並合法取得營業執照。我以為這張蓋有地政事務所官印的證明書是國家的保障;沒想到,只因房子蓋在國防部管理的某眷村周邊土地上,這張權狀在官員眼中竟成了廢紙。

郭泰松亮出建物所有權狀,表示當年以九百萬元買下一小間透天國宅。(作者提供)郭泰松亮出建物所有權狀,表示當年以九百萬元買下一小間透天國宅。(作者提供) 為了所謂「活化土地」,國防部規避行政補償義務,利用民事訴訟告我。法官無視國宅屬於公法的歷史背景,判我拆屋還地。民國一○七年一月十五日早餐時間,我甚至還未收到法院執行命令,國防部就如作戰般出動大隊人馬結合警力「偷襲」我家。

軍警包圍我家,彷彿我是江洋大盜。六名員警控制我的行動,命令我妻十五分鐘內退出屋外。驚恐中,她只來得及抓起十歲小兒的氣喘藥。隨後,國軍迅速將我們的全部家當搬上十七輛大卡車,完全沒有清點。推土機轟然推進,工作室與安身立命之所瞬成瓦礫。農曆節氣已近大寒,冷風中…我們全家只能在廢墟搭帳棚過夜,根本無法成眠。

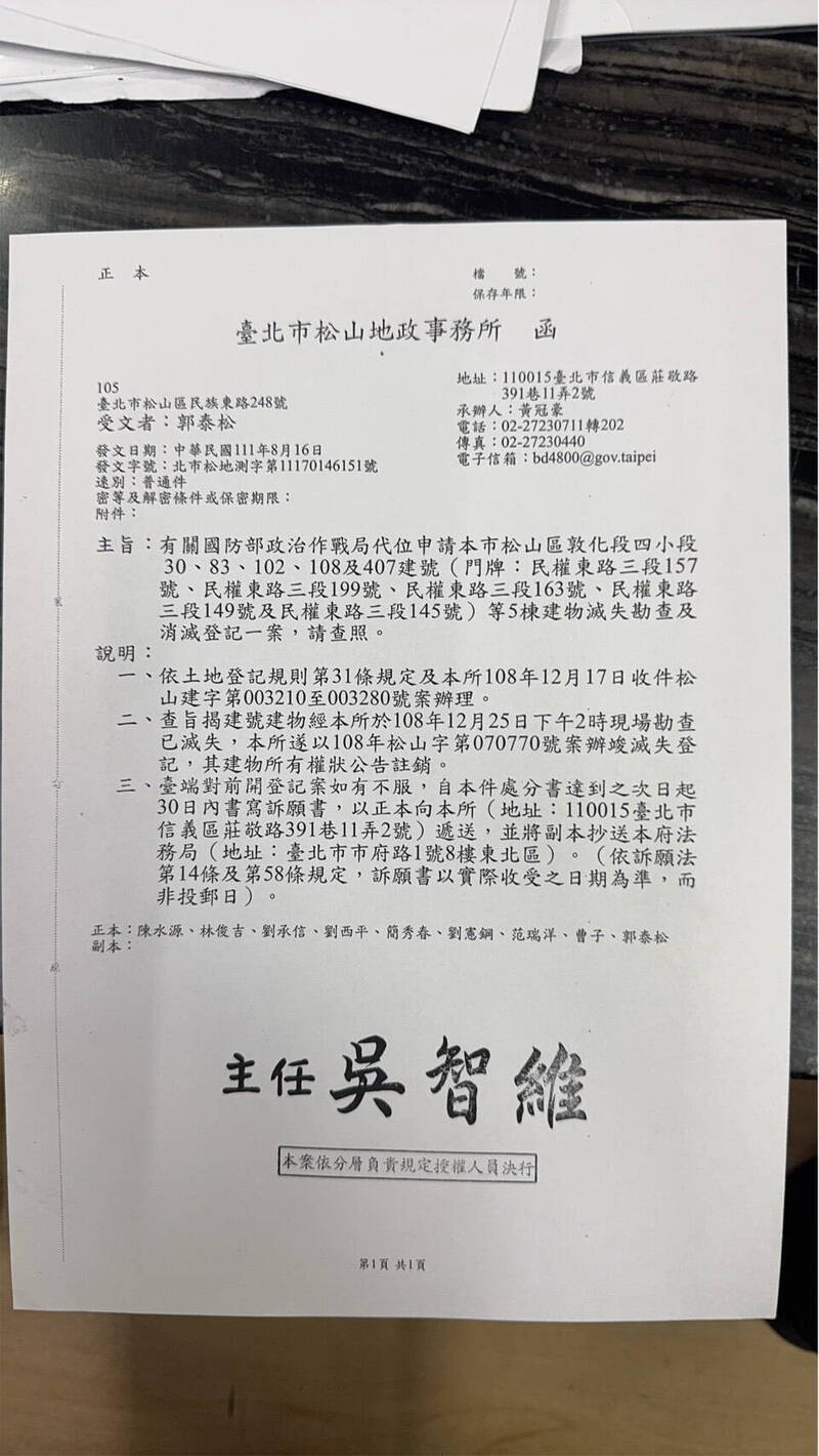
半年後,國防部通知我領回物件,官員竟不准我的貨車停靠倉庫正門,命我從後門進入搬運,並拒絕讓我清點。事後我發現,原本屋內的一百多萬現金與妻子的金飾竟已不知去向。更心寒的是,拆屋兩年後,國防部竟代位申請「建物滅失登記」,試圖從紀錄中徹底抹除我曾合法擁有那間房屋的事實。

監察院在「110國調0011」報告中明白批示:國防部此舉是「以公法遁入私法」選擇性辦案,手段不公,應停止追償所謂「不當得利」。但我等到的不是公道,而是監察院於不知何時靜悄悄在網路上註記的「結案」二字。

現在,我被拆毀的家園遺址已被改為停車場,而我只能另行租屋,在暮年繼續操起扳手修車以償還國防部追討的七百八十萬元「不當得利」。我不明白,軍人的天職不是保家衛民嗎?為何對待一個守法、持有合法權狀的平民,要用這種「殲敵」狠勁追「債」到底?

拆屋兩年後,國防部代位申請「建物滅失登記」。(作者提供)拆屋兩年後,國防部代位申請「建物滅失登記」。(作者提供) 今年三月九日,我再次前往監察院,改向國家人權委員會陳情。我懇求人權委員們看一看:當國家機器出錯時,一個老百姓的尊嚴要被碾碎到什麼程度,才有人願意伸出援手?

(作者為郭泰松口述、眷村改建觀察員底波拉代筆)

自由開講》是一個提供民眾對話的電子論壇,不論是對政治、經濟或社會、文化等新聞議題,有意見想表達、有話不吐不快,都歡迎你熱烈投稿。請勿一稿多投,文長700字內為優,來稿請附真實姓名(必寫。有筆名請另註)、職業、聯絡電話、E─mail帳號。
本報有錄取及刪修權,不付稿酬;錄用與否將不另行通知。投稿信箱:LTNTALK@gmail.com

不用抽 不用搶 現在用APP看新聞 保證天天中獎  點我下載APP  按我看活動辦法

編輯精選

載入中