自由開講》要求李貞秀放棄中國國籍,無關歧視!

◎ 姚孟昌

政府要求民眾黨立委李貞秀放棄中國國籍,是依法行事,何來歧視?(台灣民眾黨提供)政府要求民眾黨立委李貞秀放棄中國國籍,是依法行事,何來歧視?(台灣民眾黨提供)

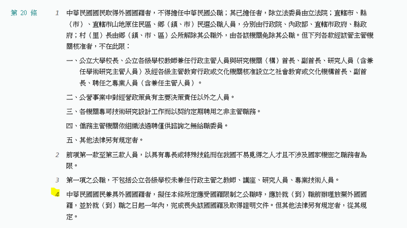
原中華人民共和國人民在台身分轉換後,如欲登記參選公職,須符合兩岸條例第21條在台設籍滿10年之規定;當選後就(到)職前,與所有國人相同,須符合國籍法第20條第4項禁止具有雙重國籍者擔任我國公職之資格規定。有人批評政府依法要求民眾黨不分區立法委員被提名人李貞秀女士就職前辦理放棄中華人民共和國國籍,是在歧視中配。筆者要問,政府依法要求真的已經構成對李女士個人的歧視?

所謂的「歧視」,若根據國際人權公約的定義,是指基於種族、膚色、世系或原屬國或民族本源之任何區別、排斥、限制或優惠,其目的或效果為取消或損害在政治、經濟、社會、文化或公共事務等任何其他方面平等確認、享受或行使人權及基本自由。同樣,國際人公約也允許締約國依照事物本質、基於正當目的予以適當合理的差別待遇。

涉及個人基本權利與自由者,締約國可予以人民區別待遇的空間極小;若涉及如出任公職的權利時,政府依法可予以規範限制的空間較大。因此,在討論政府法令與措施是否已構成歧視時,必須就權利內涵以及與公共利益之關係詳加探究,不能任意混為一談;更不可隨意用「歧視」一詞,否定法律必要的規範。

主張「政府要求李貞秀女士放棄中華人民共和國國籍是歧視特定族群」的人,是在置換概念,有意忽略《國籍法》第20條第4項適用對象是凡中華民國國民取得外國國籍者,也忽略出任公職者必須承擔較一般人更重的忠誠義務。此規定亦是確保代議士單單對中華民國選民負責的代表性。李女士原可與許多國人一樣,保有雙重國籍。當她出任立法委員時,就須與所有國人一樣,遵守單一國籍的規定。任何想出任公職者,都必須接受更多的法律規範,這是民主國家常態。何來國籍法第20條第4項歧視「中配」之說?

中華民國國籍法第20條第4項,明確禁止具有雙重國籍者擔任我國公職之資格規定。(擷取自全國法規資料庫網站)中華民國國籍法第20條第4項,明確禁止具有雙重國籍者擔任我國公職之資格規定。(擷取自全國法規資料庫網站)

要求李貞秀女士放棄中華人民共和國國籍也與「憲法一中」無關。蓋兩岸分屬不同的憲政秩序乃是鐵一般的事實。《中華民國國籍法》並非直接適用於出生在「大陸地區」人民,否則就不會有原大陸地區居民必須透過歸化程序取得中華民國國籍的事。李女士出生於中國、父母為中華人民共和國人民,根據《中華人民共和國國籍法》出生即被賦予中華人民共和國國籍。她在取得中華民國國籍之時擁有雙重國籍,也是事實。國人想確認的是,她在就職前是否已經辦理放棄中華人民共和國國籍的申請。國人也期待她在就職後一年內,能提交完成喪失該國國籍的證明文件。既然這是每位出任公職者都必須遵守的規定,李女士有何理由例外?

事實上,李貞秀女士就職後若還保有中華人民共和國國籍,必會陷入因為忠誠衝突而導致的法律困境。依據中華人民共和國之國家安全法、國家情報法及反間諜法,中華人民共和國人民負有配合該國情報單位要求提供情報的義務。李女士極可能因擔任我國公職而遭中華人民共和國政府要求提供相關資訊,屆時究竟該遵守中華人民共和國法令還是應對中華民國的選民忠誠?遵守國籍法第20條第4項,即可讓李女士解除此一矛盾。

至於李女士受訪時反覆強調「自己從來沒有拿過中華人民共和國的護照,唯一的護照就是中華民國護照。」這是故意要將擁有護照與擁有國籍這兩件事混為一談。蓋世上有許多人一生從未申請過護照,可她仍擁有國籍啊!況且就算李女士沒有中華人民共和國護照,這也無法證明她已不具中華人民共和國國民的身份。

就算李貞秀說自己從未拿過中國護照,可她仍擁有中國國籍,這是無法改變的事實。(資料照,記者孟慶慈翻攝)就算李貞秀說自己從未拿過中國護照,可她仍擁有中國國籍,這是無法改變的事實。(資料照,記者孟慶慈翻攝)

政治可以允許意見不同、立場不同、主張不同、訴求不同,但底限是不能指鹿為馬、顛倒黑白,更不能違背法治與正義。蓋正義要求法律之前人人平等,任何人不可自以為例外還要別人允許他的例外。

李貞秀女士的公開談話令人不由得想起索忍尼辛曾說:「我們知道他們正在說謊,他們知道自己正在說謊;他們知道我們知道他們正在說謊,我們也知道他們知道我們知道他們正在說謊;但是他們還是要說謊。」

國人無須糾結在政治人物的滿口謊言,只要求政府依法處置便是。

(作者為大學教師)

自由開講》是一個提供民眾對話的電子論壇,不論是對政治、經濟或社會、文化等新聞議題,有意見想表達、有話不吐不快,都歡迎你熱烈投稿。請勿一稿多投,文長700字內為優,來稿請附真實姓名(必寫。有筆名請另註)、職業、聯絡電話、E─mail帳號。
本報有錄取及刪修權,不付稿酬;錄用與否將不另行通知。投稿信箱:LTNTALK@gmail.com

不用抽 不用搶 現在用APP看新聞 保證天天中獎  點我下載APP  按我看活動辦法

編輯精選

載入中