名家分享~Jiasin Yu》師大女足抽血事件 留下種種疑問

師大的聲明稿只說是國科會精準運科研究計畫第一年,但是計畫編號、計畫主持人、計畫時間等等一概沒講。然後卻提到了周姓博士的論文,還說「已通過研究倫理委員會核准」、「取得選手同意書」根本沒有這件事,但是情節不重,所以不用撤銷學位。

◎ Jiasin Yu

關於師大女足抽血事件。

圖1(擷取自貼文)圖1(擷取自貼文)

師大的聲明稿(圖1)只說是國科會精準運科研究計畫第一年,但是計畫編號、計畫主持人、計畫時間等等一概沒講。然後卻提到了周姓博士的論文,還說「已通過研究倫理委員會核准」、「取得選手同意書」根本沒有這件事,但是情節不重,所以不用撤銷學位。

還有,開頭說「疑涉違反《人體研究法》」,那最後有沒有通報主管機關衛福部,由衛福部進一步調查裁處?

這位周台英博士的論文是〈運動科學支援介入對女子足球員預防運動傷害及提升運動表現之影響〉,指導教授是體育與運動科學系陳忠慶教授,畢業年度是2023年(圖2)。

圖2(擷取自貼文)圖2(擷取自貼文)

而陳忠慶教授當年有一個國科會補助計畫,名稱是「建構新世代精準女性足球運動生心理、傷害及表現的智慧感測與衡鑑平台( I )」,計畫編號NSTC112-2425-H003-001,研究期間是2023年1月至12月,總經費新臺幣904萬元(圖3)。

圖3(擷取自貼文)圖3(擷取自貼文)

這項計畫在2024年的第2期計畫開始轉由國立中央大學認知神經科學研究所阮啟弘教授擔任計畫主持人。

根據國立臺灣師範大學研究倫理審查委員會第102次會議紀錄,陳忠慶教授的研究計畫在2022年11月18日審查通過(圖4)。可以看到,審查內容是:

圖4(擷取自貼文)圖4(擷取自貼文)

(1) 倫理:無。

(2) 法規:本案為人體研究案件。

(3) 研究設計:無。

(4) 研究參與者權益保護:無。

(5) 知情同意書:無。

(6) 補償及賠償:無。

如果女足抽血和陳忠慶教授的計畫毫無關聯,那跟誰有關?聲明稿所說的「精準運科研究計畫」究竟是哪個計畫?

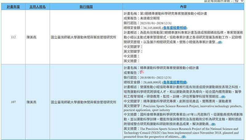
國科會網站繼續查,有一個由運動休閒與餐旅管理研究所陳美燕教授主持的「精準運動科學研究專案營運推動小組計畫」,第一期計畫是2018年8月1日至2022年12月31日,第二期計畫是2023年1月1日至2026年12月31日。

師大聲明稿說「國科會精準運科研究計畫第一年(113年)的受試費用」,但2024年應該是第二期的第二年,不論是「期」還是「年」都對不上。

所以,到底是哪一個教授的國科會研究計畫?是請哪一位計畫主持人進行血液樣本銷毀程序?誰負責監督銷毀程序?

太多問號了,如果聲明沒有解答疑惑,反而製造更多疑問,不如不發。

最後還是老話一句,不要檢討受害者,尤其是特別權力關係下的受害者。

【補充】

圖5(擷取自貼文)圖5(擷取自貼文)

圖6(擷取自貼文)圖6(擷取自貼文)

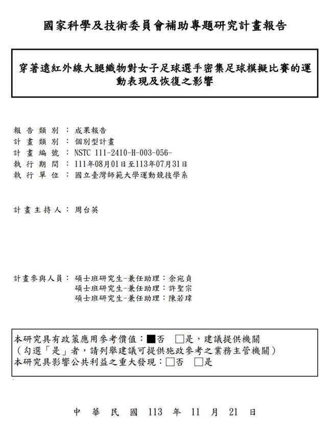
圖5和圖6是周姓博士生的國科會補助計畫,以及師大倫理審查(第92次會議紀錄)的結果。由於計畫已經結案,國科會網站可以看到完整結案報告,內容並未提及使用血液樣本。
所以,到底是哪個計畫在用血液樣本?

(作者為政大政治學碩士)

本文經授權轉載自Jiasin Yu臉書

☆自由電子報關心您:提供家長、老師及學生遭受疑似校園霸凌時的適切應對方式,以及鼓勵學生發現或是遭受校園霸凌時,一定要勇敢說出來。教育部反霸凌專線電話1953。☆

不用抽 不用搶 現在用APP看新聞 保證天天中獎  點我下載APP  按我看活動辦法

編輯精選

載入中