酒駕也有機會免刑嗎?圖中人物與新聞事件無關。(資料照)
◎法操司想傳媒
根據新聞報導,新竹一名林姓男子在假釋期間酒後駕車,經檢察官聲請簡易判決處刑,一審新竹地院簡易庭判林男有期徒刑兩個月。後來林男提起上訴,二審經合議庭審酌後林男獲得免刑判決,如此一來林男的假釋也不用被撤銷。為什麼林男酒駕卻可以得到免刑判決呢?一起來看看法律是怎麼規定,以及法院是如何判斷的吧!
哪些情況下被告可以免刑?

本案件的判決結果為什麼會影響林男的假釋?
第78條第1項
假釋中因故意更犯罪,受有期徒刑以上刑之宣告者,於判決確定後六月以內,撤銷其假釋。但假釋期滿逾三年者,不在此限。
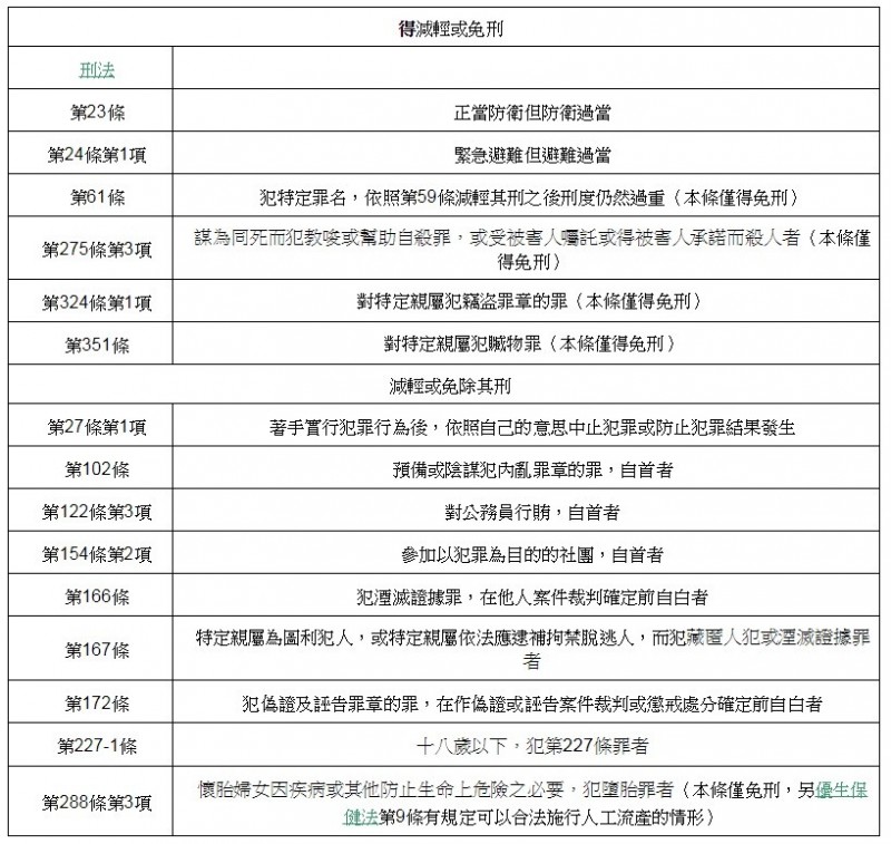
從上述條文內容可以知道,有時雖然行為人的行為有罪,但行為所造成的侵害結果只有一點點,或者行為人本身有可以原諒的地方,例如自首等等,刑法也容許減輕或免除刑罰,這也就是所謂的「免刑」。
本案中二審法官認為林男雖然酒駕,但因為林男在準備程序以及審理時都對犯罪事實坦承不諱,態度良好,且考量林男在假釋期間積極進取,工作上也獲得升遷的肯定,並在父親非自願離職、母親患有中度身心障礙的情況下一力承擔家中經濟來源,可見林男已經可以重新回歸社會並重建家庭。
此外,合議庭也考量林男除了本案之外並沒有其他酒駕記錄,本案應屬偶發性犯罪,且沒有造成事故,對社會的危害性相對較低,如果林男因此被依照第78條第1項撤銷假釋,就必須馬上回到監所執行完剩下的刑期,可能造成林男之前努力經營的正常工作和生活被一筆抹煞,不符合刑罰教化以及司法追求社會修復的精神,因此依據第61條第1款規定給予林男免刑判決。
刑罰的目的除了懲罰犯罪行為人之外,也包含教化犯罪行為人,使其能順利回歸社會正常生活。法院在本件中能夠綜合考量犯罪情節、造成的損害程度、被告犯後態度以及被告本身的情狀,給予被告回歸社會成本較低的判決,除了對被告本身有幫助之外,也能降低刑事政策的成本,值得肯定。可是我們也想提出,在司法實務上,其實被告很少遇到如此「溫暖」的法官,難道在其他許許多多的案件中真的沒有境遇和處境比此案中林男更適合給予「免刑」的被告嗎?
本文經授權轉載自法操 免刑是什麼?怎麼樣才可以免刑?
免費訂閱《自由體育》電子報熱門賽事、球星動態不漏接
編輯精選