謝宗榮 李秀娥
2017年歲次丁酉陰曆5月26日,本名謝新達的本土影星豬哥亮自新北市板橋殯儀館移靈安葬了。對於這位生前與賭總是難以撇清關係的宗族前輩,其生平事蹟或功過,非身為宗族晚輩的我所能評論者,仍待留給後世做進一步的評價。但他除了生前的風風雨雨之外,從身故以至於安葬的過程,不免動見觀瞻而予媒體不斷的炒作機會,甚為可惜。臺灣媒體需要拼收視率無可厚非,對於傳統禮俗之一知半解,刻意聳動報導也見怪不怪,但配合少數所謂的「民俗專家」恣意發言以嘩眾取寵,實在值得深思。
不過,此一事件恰好也讓我們可以省思一下,傳統喪禮中許多繁複的過程其意義何在?畢竟民俗或禮俗並非一日生成,而是聚集一定區域內人民價值觀念所「約定俗成」,一般民眾或許僅「知其然」,但在學識(歷)程度普遍提升的當代,往往與民俗嚴重脫節,當有進一步「知其所以然」的需要。
釋教拔度法事「入厝」(謝宗榮攝)
生命告別為何繁重
「生死事大」,漢人社會一向重視人的出生與死亡,在生命重要階段中,都要舉行禮儀、儀式來度過各個身份轉換的階段,而死亡即是一個人生命的終了,為亡者所舉行喪禮,也形成最特殊的生命禮俗。
受到儒家、孝道思想影響,傳統漢人社會對於長輩事奉特別重視,孔子說:「生事之以禮;死葬之以禮,祭之以禮。」除了長輩生前要以禮節來侍奉之外,長輩死亡之後更要以禮來安葬和祭祀,而喪禮中諸般禮儀與法事,除了表達孝思之外,主要即是在協助亡魂通過不安定的狀態,終而回歸祖先的行列。
臺灣漢人社會傳統喪禮為諸多生命禮俗中最為繁複的一項,自新亡以至安葬、除靈的過程,可以長達三年之久,尤其是在葬禮之前的諸多禮儀更是受到重視。在這些禮儀中,諸如臨終、新歿、發喪、治喪、殯禮、葬禮、居喪等,大多數禮儀多屬亡者家族私密性的儀式過程,唯獨葬禮中的「奠禮」,則具有向社會宣告亡者生命脫離社會的重大意義,為少數具有「公開」性質之禮儀,因此自古以來也備受重視。
奠禮是一個人生命的最後舞台,家屬與生前親友等在奠禮中與亡者告別,漢人社會也都十分重視奠禮的舉行,藉由或簡或隆的禮儀來送亡者最後一程,也是漢人社會甚至是人類社會普遍的人情世故。
陳榮盛道長奠禮式場(謝宗榮攝)
在臺灣漢人族群豐富多元的民俗文化中,生命禮俗乃是與人最切身的民俗,關係著一個人在家庭、家族,乃至於在社會中的地位,因此一向為傳統漢人社會所重視。人類各民族文化中,一般都非常重視社會成員的生命禮俗:從誕生、成年、結婚、生育、以至死亡等,都是各個重要階段的生命軌跡之變化,世界各族群民俗大多對生命禮俗相當看重。其主要精神意義,即是為了區隔前一個生命階段的結束,並迎接下一個生命階段的來臨,因此在不同社會文化的信仰習俗傳承下,也就產生各式各樣的生命禮俗。
凡是人類個體從出生到死亡,在各個階段中其社會身份與地位的轉換,都可謂是通過數個重要的生命關卡,凡此多需經由該文化認同許可的信仰儀式之舉行,來幫助當事者及其相關的親友、社會成員等的接納與瞭解,這就是法籍荷蘭人類學者 Van Gennep 所說的「通過禮儀」(rites de passage),後來 Chapple and Coon 又提出「加強儀式」(rites of intensification)加以補充說明。
陳榮盛道長喪禮起靈誦救苦讚(謝宗榮攝)
這些理論說明了儀式的三個基本階段:隔離(separation)、轉移(transition)及重合(incorporation),意思是說凡是某個社會成員之當事者,隨著其生命狀態、年齡的變化,已達不同的成長階段或成長關卡時,在未跨到另一階段前,要先與原先的社會地位與情境暫時隔離開來,並且處於一種中介的狀態;等到經過相關儀式的執行後,便進入生命階段轉移的狀態;直到儀式完成後,才宣告其順利通過此項生命階段,正式進入另一個新的階段,並擁有新的社會身份與地位。
類此儀式的舉行,使得當事者個人與其親友、社會間的人際網絡,調整到另一種新的平衡關係。因而整個生命禮儀的儀式進行過程,也就具有某種程度的信仰語言、儀式動作、祭祀用品與信仰組織等,它在長久流傳後也就成為民俗文化的內涵。在諸多生命禮俗中,除了出生之外,尤其以人之死亡乃是最為巨大的變化,因此在古今中外人類文化中,喪禮也成為生命禮儀中最受重視的「通過禮儀」。
陳榮盛道長喪禮由賴清德市長點主(謝宗榮攝)
臺灣漢人傳統喪禮之流變
臺灣漢人族群主要由中國閩、粵一帶移民入台,在移墾生活日趨穩定後,也自原鄉引進傳統的喪葬禮俗與度亡儀式。清康熙59年(1720)王禮主修,陳文達編纂《臺灣縣志》〈輿地志一・風俗〉載:
夫禮有吉,必有凶。父母終,散髮跣而哭;置床,遷尸梳洗,斂以新服,扶坐堂中哭祭,曰辭生。蓋謂音容永隔,後此不可復睹也。親朋畢至慰問,曰問喪;問其喪事俱備也。具訃柬聞於親友,擇吉成服,朝夕奠哭無時;三旬,女婿致祭;親友祭,不拘時。除靈之後,分胙謝弔。期年後數月,隨擇吉日,為大祥之祭;實未及大祥之期也。三年之內,遇朔望,朝夕哭;除服乃止。俗多信佛,延僧道,設齋供,誦經數日,弄鐃破地獄,云為死者作福。卒哭後,葬有期,開堂三日,親友行弔禮;至期,扶柩登車,結綵亭、張鼓樂,童子執旛鳴鐃,親朋素服送於道左,姻門則行路祭之禮。葬畢,迎主而歸,謂之反主;親朋仍素服拜迎,陪行至家,更吉服入拜,亦有辭而不受者。三日,備牲醴到墳謝土,俗云福三。此之謂喪葬之俗。
成書於日治初期的《安平縣雜記》〈風俗附考〉也載:
喪禮,七日內成服,為頭旬,名曰「頭七」。有力之家,請僧道誦經者,名曰「開魂路」。其餘七日為一大旬。富厚之家,或五旬、或七旬、或十一旬、始做完滿功德。撤靈卒哭。凡做旬,延僧道禮佛,焚金楮,名曰「做功果還庫錢」。俗謂:人初生,欠陰庫錢,死必還之。既畢,除靈。孝子卒哭,謝弔客。家貧,或於年餘,擇日做功果除靈。小祥致祭如禮;大祥竟有先三、四月擇吉致祭除服,此則悖禮之尤者。若夫居喪,朔望哭奠;柩無久停,則又風俗之美者矣。
可知臺灣民眾傳統的喪禮習俗自明清以來,歷經日治時期的異族統治、以至臺灣光復後國民政府來台,傳統的喪禮習俗仍延續不墬,淵遠流長。即使面對21世紀的新世紀,雖然喪禮習俗會配合現代化工商社會,而有日趨簡易的情形,然而有些基本的結構、形式與其義理,仍不會有太大的差異,我們依然可以見到保留許多傳統喪禮特色的地方。除非是新式或西化的喪禮形式,才會展現出因應新時代的需求,而呈現出另一種環保式的喪禮型式。
賴清德市長弔唁陳榮盛道長(謝宗榮攝)
喪禮中的「奠禮」一般通稱為「告別式」,通常在葬禮之前舉行,是家屬、親友向死者告別的典禮,主要的儀式包含家奠、公奠、出殯等。由於奠禮是喪禮中為亡者所舉行的公開性儀式,因此也備受重視。
傳統漢人社會的奠禮,在式場中所舉行的禮儀主要是以奠祭禮儀為主,如家奠儀式中孝眷上香、奠酒,公奠儀式中貴賓(團體)上香、獻花、獻果與拈香等,近代在火喪普及之後,也在奠禮式場中進行點主儀式。前述這些儀禮都是屬於傳統儒家化的喪禮儀式,由司儀(禮生)來掌控儀式過程,而道、佛教等宗教儀式的運用則多在奠禮之後的出殯與葬禮。
陳榮盛道長喪禮之家奠禮(謝宗榮攝)
陳榮盛道長奠禮呂錘寬教授拈香(謝宗榮攝)
喪禮中的「出殯」指的即是奠禮儀式之後,亡者遺體遺柩出發歸葬的過程,傳統的作法是延請道士或法佛教法師主持儀式,來引領家屬陪伴亡者走完生命最後一程,其宗教儀式主要有「起靈」、「封釘」、「旋棺」、「發引」等。起靈為告慰亡者即將歸葬,道教誦念三堪嘆、青華號等,祈求東宮慈父太乙救苦天尊慈光接引亡靈;佛教則誦念心經、往生咒與阿彌陀佛聖號等,祈求阿彌陀佛接引亡靈往生西方極樂淨土。接著進行封釘儀式,由道士或法師司儀引領家屬為棺木進行蓋棺固封。依照臺灣漢人習俗,亡者若為父親,請同姓的好命人或同輩來封釘,而死者為母親時便請外戚來封釘,有讓族親確認死亡的重大意義。封釘所用之釘共有五枚,前四枚目前大都只徒留形式,最後一枚釘子稱為「子孫釘」,輕輕釘下之後再由孝眷(長男為主)用牙齒將釘子咬起置於安奉魂帛的斗中。封釘時司儀同時要說吉祥話,如「一釘東方甲乙木,子孫代代受福祿;二釘南方丙丁火,子孫代代發傢伙;三釘西方庚辛金,子孫代代發萬金;四釘北方壬癸水,子孫代代大富貴;五釘中央戊己土,子孫壽元如彭祖。」等。
葬禮封釘(謝宗榮攝)
陳榮盛道長喪禮繞棺準備發引(謝宗榮攝)
封釘之後由道士或法師帶領孝眷進行「旋棺」,家屬手持紅色小燈籠,跟在後面繞棺三圈,為亡者照明,此即「旋棺」。旋棺後,再以麻繩緊緊綁起棺木,稱為「絞棺」(火葬則省略),並給棺木罩上華麗的棺罩,或是綴滿往生咒所折成的蓮花形蓮花被。接著送葬隊伍抬棺啟靈前往墓地安葬,即稱「發引」,有的則是送往火葬場要行「火化」。而當天要正式出發前往安葬的墳地稱為「出殯」或「出山」;要送往納骨塔安奉者,稱為「進塔」。孝男則捧著魂斗,以紅色圓形木斗中,置放亡者的魂帛、上插兩炷香、孝杖以及五穀丁錢,並由另一位家屬持黑傘為亡魂遮避陽氣,喪葬隊伍再出發歸葬。
陳榮盛道長喪禮出殯之魂轎與送行道士(謝宗榮攝)
送葬隊伍啟靈前往墓地安葬,或前往安奉的納骨塔,稱為「出殯」或「出山」,近來則多有稱為「移靈」者。啟靈後請有德者將十二粒紅圓(閏年再加一粒)、發粿或是餅乾、水桶、碗筷、石頭十二份,以圓盤放在原來的停棺處,也有的人家以燒盆烘爐,放上蛋糕或發粿,有祈求團圓旺發,亡者將發達的福氣遺留給子孫之意,此即「壓棺位」。
張源先天師喪禮土葬安放銘旌(謝宗榮攝)
當正式出發的時刻一到,家屬先將銀紙燒化然後再出發,沿途仍要邊走邊散銀紙,稱為「買路錢」,遇到過橋時,也要置放一些銀紙或紅布在橋上,用以驅邪祈福,通常是由女婿進行此項動作。而送葬隊伍遇到路邊有人為死者擺上香案送行時,供品有牲禮、水果、酒、鮮花、蠟燭,燒化銀紙給亡靈,稱為「排路祭」,喪家要上前跪地回禮,並以白布或毛巾答謝。抵達安葬之地,則進行一連串的儀式過程,諸如入壙、祀后土、點主、完墳、巡山等,然後返回住宅安靈,整個喪禮才正式宣告圓滿。安靈之後的居喪期間,由於晚近簡化的結果,大多從三年之喪縮減為一年而讓小祥(對年)合併大祥(三年),甚至是出殯圓滿之後即予「除靈」之現象。
張源先天師喪禮土葬家眷道眾巡山(謝宗榮攝)
晚近由於「正信」佛教、西方宗教等不同宗教文化之推動,再加上民政主管機關長年來施行改善民俗、殯葬證照制度等政策之影響下,臺灣漢人社會的傳統喪禮已產生相當大的轉變。禮儀外在形式的改變,在禮俗的流變中雖然是難以避免的趨勢,但其所象徵的深刻義理,則不宜也不可輕易加以扭轉曲解。
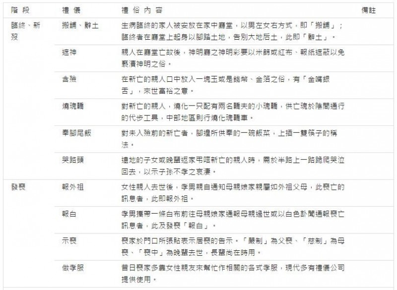
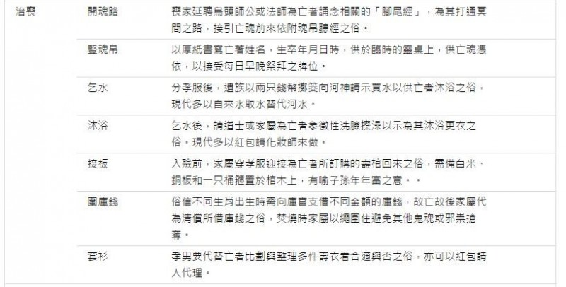
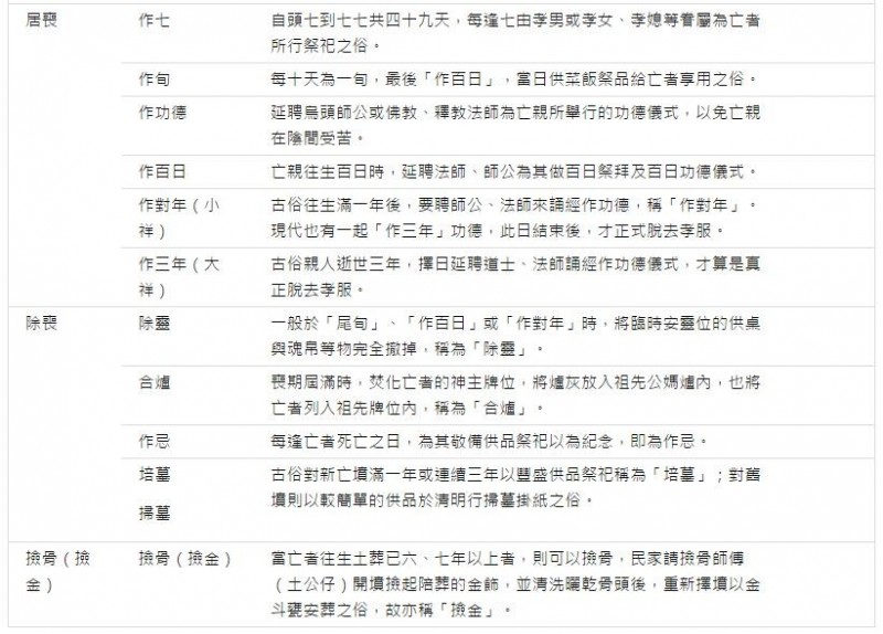
臺灣傳統漢人喪禮過程概說表





本文經授權轉載自民俗亂彈 生命告別為何隆重:解析臺灣喪葬禮俗
編輯精選